Práctica extra 04. Explicación de la red Petri. Aplicación práctica.

Recursos

Explicar el siguiente documento: Red de Petri

Ejemplo

Probar el funcionamiento arranque estrella-triángulo realizado usando Petri

Descargar el archivo y probar su funcionamiento. Dar click derecho y "guardar enlace como" para descargar el archivo

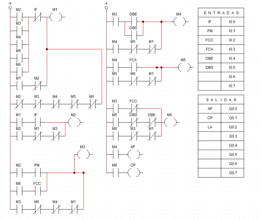
Aplicación práctica en 6_PUERTA.sim

6_PUERTA-PCsimu.png

Dibujamos nuestra red de Petri usando inkscape

6-puerta-red-petri-cvf.svg

Convertimos la red Petri a LADDER y la dibujamos en cade-simu

Dar click derecho y "guardar enlace como" para descargar el archivo img-cada

Abrimos el pc-simu y cargamos el siguiente archivo.

Dar click derecho y "guardar enlace como" para descargar el archivo

Comprobamos que funciona correctamente

Abiertos los resultados en cade-simu y pc-simu comprobamos su funcionamiento.